Click here to go to ATME Main Website
Click here to go to IQAC Home
Internal Quality Assurance Cell
ATME College of Engineering
13 th Kilometer, Mysore – Kanakapura – Bangalore Road, Mysore – 570 028 Karnataka
Contact : 0821-2954081, 0821-2954011          Web : https://atme.edu.in/
ATME Mysore, Top Engineering Colleges in karnataka, Best Engineering Colleges in Karnataka, Mysore
Criteria 2

 

Key Indicators

Sub-Metric

Documents

Criterion II: Teaching-Learning and Evaluation

2.1 Student Enrolment and Profile

2.1.1 Average Enrolment Percentage; Last Five Years.

Data Template

Additional information
2020-21 | 2019-20 | 2018-19 | 2017-18 | 2016-17

2.1.2 Average percentage of seats filled against seats reserved for various categories (SC, ST, OBC,       Divyangjan , etc. as per applicable reservation policy during the last five years.

Data Template

Additional Information

2.2 Catering to Student Diversity

2.2.1 The institution assesses the learning levels of the students and organizes special Programmes for advanced learners and slow learners

Additional information
2020-21 | 2019-20

2.2.2 Student Full time teacher ratio (Data for the latest completed academic year)

Additional Information
2020-21 | 2019-20

2.3 Teaching-Learning Process

2.3.1 Student centric methods, such as experiential learning, participative learning and problem solving methodologies are used for enhancing learning experiences

Additional Information
2020-21 | 2019-20

2.3.2 Teachers use ICT enabled tools for effective teaching Learning process.

Additional Information

2.3.3 Ratio of mentor to students for academic and other related issues (Data for the latest completed academic year ) (15)

Number of students enrolled and full time teachers

Mentor Ratio

Circulars
2020-21 | 2019-20

2.4 Teacher Profile and Quality

2.4.1 Average percentage of full time teachers against sanctioned posts during the last five years

Data Template

Additional Information
2020-21 | 2019-20 | 2018-19 | 2017-18 | 2016-17

2.4.2 Average percentage of full time teachers with Ph.D. / D.M. / M.Ch. / D.N.B Super speciality / D.Sc. / D.Litt. during the last five years (consider only highest degree for count) (20)

Data Template

Additional Information

2.4.3 Average teaching experience of full time teachers in the same institution (Data for the latest completed academic year in number of years)

Data Template

Additional Information

2.5 Evaluation Process and Reforms

2.5.1 Mechanism of internal assessment is transparent and robust in terms of frequency and mode

Flow Chart
2020-21 | 2019-20

2.5.2 Mechanism to deal with internal examination related grievances is transparent, time-bound and Efficient

Additional Information

2.6 Student Performance and Learning Outcomes

2.6.1 Teachers and students are aware of the stated Programme and course outcomes of the Programmes offered by the institution

CO Statements 2020-21

Flow Chart
2020-21 | 2019-20

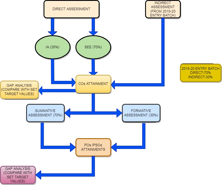
2.6.2 Attainment of Programme outcomes and course outcomes are evaluated by the institution.

Guidelines
Flow Chart
2020-21 | 2019-20

2.6.3 Average pass percentage of Students during last five years.

Data Template

Additional information
2020-21 | 2019-20 | 2018-19 | 2017-18 | 2016-17

2.7 Student Satisfaction Survey

2.7.1 Online Student Satisfaction Survey regarding teaching learning process of about 20% students

Data Template